Liczba wyświetleń:0 Autor:Edytuj tę stronę Wysłany: 2025-10-17 Źródło:Ta strona
Pomyśl o swojej formie jak o złożonej, precyzyjnej foremce do ciastek. Wnęka i rdzeń tworzą „przestrzeń ujemną”, która definiuje kształt i rozmiar plastikowej części.
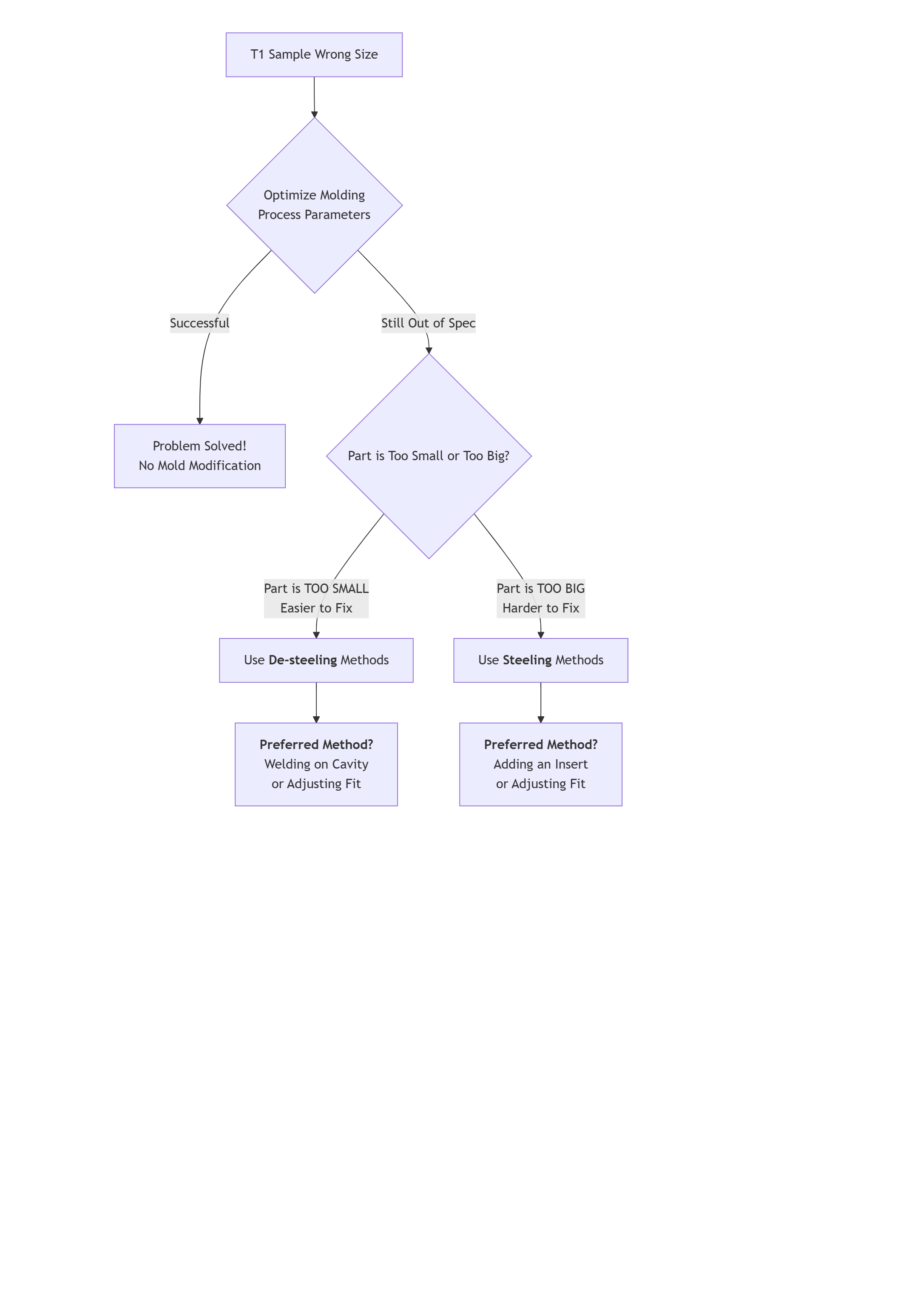
W przypadku części o niewymiarowych rozmiarach: użyj opcji „Od stali”.
Cel: powiększyć przestrzeń wnęki formy.
Analogia: Twoje ciasteczko jest za małe. Musisz wykroić foremkę do ciastek, aby powiększyć przestrzeń wewnętrzną.
Nastawienie: jest to proces subtraktywny. Usuwasz stal z wnęki lub rdzenia, aby zrobić więcej miejsca na plastik, co skutkuje większą częścią.
W przypadku części o dużych rozmiarach: użyj opcji „Stalowanie”.
Cel: zmniejszenie przestrzeni wnęki formy.
Analogia: Twoje ciasteczko jest za duże. Musisz dodać materiał do wnętrza foremki do ciastek, aby zmniejszyć przestrzeń.
Nastawienie: jest to proces addytywny. Dodajesz stal (lub jej odpowiednik), aby wkraść się w przestrzeń, w której płynie plastik, tworząc mniejszą część.
Dodawanie materiału jest prawie zawsze bardziej złożone, kosztowne i ryzykowne niż jego usuwanie. Dlatego właśnie „odstelizowanie” jest łatwiejszą ścieżką.
Zanim dotkniesz formy, musisz odpowiedzieć na kluczowe pytanie: czy jest to problem z formą, czy z pleśnią?
Błędy wymiarowe często można naprawić poprzez dostosowanie parametrów wtryskarki.
Części za małe? Spróbuj zwiększyć ciśnienie wtrysku, ciśnienie pakowania, czas pakowania lub temperaturę formy, aby skompensować skurcz.
Części za duże? Spróbuj zmniejszyć te same parametry, aby zwiększyć skurcz.
Tylko jeśli zoptymalizowałeś proces, a wymiary nadal są poza specyfikacją, możesz przejść do fizycznej modyfikacji formy.
Ponieważ musisz usunąć stal, masz kilka prostych opcji:
Spawanie/konstrukcja (najczęściej stosowane i elastyczne): Jest to najpopularniejsza metoda regulacji lokalnych. Spawasz nowy materiał na powierzchnię wnęki, a następnie obrabiasz go z powrotem do prawidłowych, większych wymiarów. Jest wszechstronny i pozwala na precyzyjną kontrolę.
Dostosowywanie dopasowania formy (najbezpieczniejsze): W przypadku wymiarów pasujących i funkcjonalnych, takich jak kołki i otwory, często można przesunąć rdzeń lub wnękę poprzez podkładki podkładkowe lub szlifowanie współpracujących powierzchni. Zmienia to grubość ścianki bez bezpośredniej zmiany powierzchni kosmetycznych.
Bezpośrednia obróbka CNC lub EDM: W przypadku dużych, płaskich lub złożonych powierzchni można po prostu głębiej obrobić wnękę lub użyć większej elektrody EDM, aby wypalić wnękę do większego rozmiaru.
Tutaj musisz dodać stal lub zmniejszyć przestrzeń, co jest trudniejsze:
Dodanie płytki (mocnej i niezawodnej): Obejmuje to obróbkę kieszeni w obszarze nadwymiarowym i wciśnięcie w nią nowej stalowej wkładki. Następnie wkładka jest obrabiana maszynowo do odpowiedniego, mniejszego rozmiaru. Jest to bardzo solidne rozwiązanie, ale może pozostawiać ślady.
Spawanie po przeciwnej stronie (spawanie strategiczne): Aby zmniejszyć średnicę zewnętrzną, spawa się stronę rdzenia , zwiększając ją w celu „ściśnięcia” części. Aby zmniejszyć średnicę wewnętrzną, spawasz wnękę.
Powłoka (do mikroregulacji): Techniki takie jak chromowanie lub niklowanie mogą nałożyć cienką warstwę (kilka mikronów) na powierzchnię wnęki, skutecznie kurcząc część. Jest to odpowiednie tylko w przypadku bardzo małych korekt.
Dostosowywanie dopasowania formy (ponownie najbezpieczniej): Podobnie jak w przypadku części o niewymiarowych wymiarach, przesunięcie rdzenia lub wnęki jest bezpiecznym pierwszym krokiem do zbadania.

Najłatwiejsza modyfikacja to ta, której nigdy nie musisz wprowadzać. Dokładna symulacja przepływu formy, staranny dobór materiałów i projektowanie z uwzględnieniem możliwości produkcyjnych (DFM) to najlepsze sposoby na całkowite uniknięcie tych problemów.
Ale gdy pojawią się problemy, pamiętaj o tej hierarchii:
Najpierw ulepsz proces.
Jeśli część jest za mała, „odszlifować” – jest to łatwiejsze.
Jeśli część jest za duża, „stalowa” – i postępuj ostrożnie, zaczynając od najmniej inwazyjnej metody.